国产偷拍

公告
国产偷拍 >  公告
国产偷拍 -圣路易斯华盛顿大学 2021年社会企业与社会政策暑期班招生通知

2021-05-28


一、圣路易斯华盛顿大学布朗学院简介

圣路易斯华盛顿大学(Washington University in St. Louis)始建于1853年,是美国9所“新常春藤”名校之一。圣路易斯华盛顿大学在2021 US News世界大学综合排名第33。

圣路易斯华盛顿大学的布朗学院于1909年成立,已有一百多年的历史,布朗学院聚集了社会工作(全美排名第二)、公共卫生(全美排名17)以及新兴的社会政策三个项目杰出的教授和优秀的学生,在圣路易斯当地和美国本土甚至全世界都有着举足轻重的影响力。

2021年社会企业与社会政策暑期班由国产偷拍 、社会与人口学院以及圣路易斯华盛顿大学布朗学院三院联合举办,邀请了两校共6位社会企业和社会政策领域的专家进行授课,为学员分享最前沿的专业知识与实务动态,服务专业和行业发展。


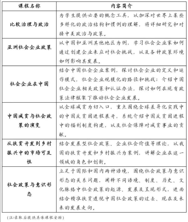
二、课程介绍



三、领衔授课教师

Heather Cameron

圣路易斯华盛顿大学布朗学院教授

主要从事社会创新和社会企业的教学及研究同时创立了Boxgirls, Camp Group等社会企业。

Sarah Moreland-Russell

圣路易斯华盛顿大学布朗学院副教授

主要从事健康政策分析和评估方面的研究工作,曾担任华盛顿特区参议员的政策顾问。

王筱昀

国产偷拍 讲师

主要从事如何改善公益生态、提升公益组织自主性等方面的研究。

喻月慧

国产偷拍 讲师

主要从事社会减贫方面的研究,关注弱势群体在持续社会发展中面临的社会排斥等问题。

房莉杰

国产偷拍 社会与人口学院教授

主要从事卫生政策、长期照护、社会政策模式等方面的教学和研究。

卫小将

国产偷拍 社会工作与社会政策系副主任、副教授

主要从事社会政策、社会工作的教学与研究工作。


四、授课形式与招生对象

1. 课程时间:2021712日—718日(为期7天)

2. 课程形式:线上授课

3. 招生对象:国内外高校在读高年级本科生、研究生、青年教师和社会服务机构的实务工作者

4. 招生规模:45

5. 费用: 本次暑期研修班不收取费用

五、项目申请方式及报名材料

1. 报名材料

l 个人简历

l 在读证明(只在校学生提供)

l 外语水平证明(例:四六级、雅思、托福成绩单)

l 所有文件需以“姓名+简历/在读证明(如有)/外语水平证明”分开命名,并将申请资料打包压缩成文件包,以“姓名+圣路易斯华盛顿暑期项目申请”命名,作为电邮的附件发送至邮箱 internationaltoupaicn.org

2. 报名截止日期:2021年6月20日(周日)下午17:00

3. 如有疑问,请联系:曹老师,010-82502103,李老师,010-62512119